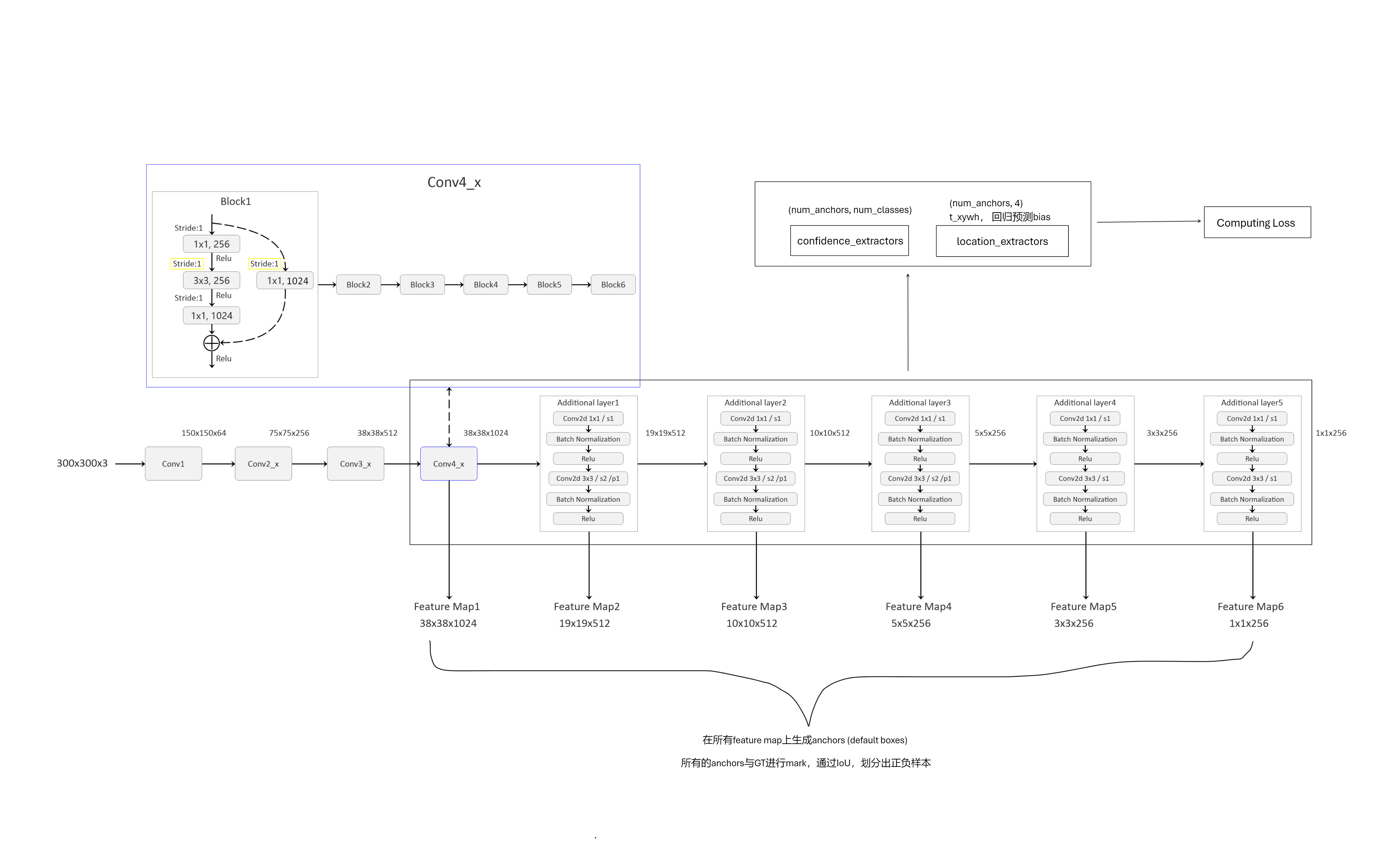
SSD Principle Introduction Posted Oct 6, 2024 Updated Mar 23, 2025 By soong 1 min read SSD Principle Introduction Contents SSD Principle Introduction SSDModel Struct dl, object detection object detection ssd This post is licensed under CC BY 4.0 by the author. Share